請問1520這個符號是...?

前兩天剛入手黃色的1520,正快樂的使用中,但是今天突然發現了這個符號,檢查了Wifi,網際網路共用,藍芽等選項也都是關閉的狀態,因此想請教各位先進是否能告知這這符號是....@@; 謝謝!
請問1520這個符號是...?
2013-12-30 17:55 發佈
文章關鍵字 符號 1520
震動模式
HYP3749 wrote:
前兩天剛入手黃色的1...(恕刪)
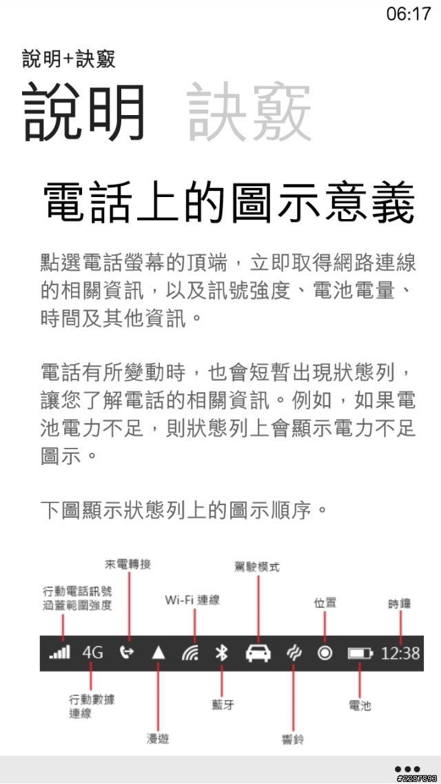
1.說明 訣竅

2.基本功能

3.電話上的圖示意義

4.

感謝指點,剛開始用有點不熟悉...(=∇=;)

HYP3749 wrote:
前兩天剛入手黃色的1...(恕刪)


請問一下,您那2013 12月30日那個app是什麼?謝謝-

rubyiou wrote:
請問一下,您那201...(恕刪)


搞定了-^^
請問~~~
他左上角那邊
有時候會3G變成H+
H+又是甚麼意思???
謝謝

ldas wrote:
請問~~~他左上角那...(恕刪)

HSDPA(3.5G)
基於3G的技術
以我理解,速度是比3G快

ldas wrote:
請問~~~他左上角那...(恕刪)


照上面方式開啟手機說明書,裡面不就有詳解了
如果甚麼都不懂,把說明書看完花不了多少時間的


因為我手機介面設成英文
所以顯示英文
你如果設中文,說明書就是中文
內文搜尋
X
評分
評分
複製連結
Mobile01提醒您
您目前瀏覽的是行動版網頁
是否切換到電腦版網頁呢?