• 16

【小惡魔盲試評比】品茶論劍 超商12款紅茶誰勝出

巧克力蛋捲 wrote:
義美的錫蘭紅茶,得分竟然那麼低,非常好。

義美的產品比其他廠牌難吃或難喝是很正常的,
即使測試成績墊底我也不會感到意外。




我還是只喝義美
也合我的口味
hisashi wrote:
不就是超商茶 只是...(恕刪)
edlin1981 wrote:
茶對於東方人而言,...(恕刪)



基本上,真的要喝"茶味"的人,
不應該喝這種便利包,來享受茶的原味吧??

會喝這種罐裝飲料,不就貪個方便,
貪圖個快速享樂的感覺!!

像我,就偶爾會去買一罐純喫茶紅茶!!
因為夠甜,因為有點像小時候雜貨店的味道~~
偶爾縱容一下自己!!
我才會買這種罐裝飲料~~
沒想到分數這麼低~~
我一喝就馬上知道,我一定直接給滿分的啦!!

真的想喝茶,
都會自己泡茶,
或自己泡冷泡茶~~

全部的我都喝過, 我現在只喝義美紅茶或是午後的紅茶.

茶裏王竟然是第一名 ?? 快笑死

本人只喝無糖飲料
紅茶喝無糖更可以知道原本茶質是否過澀
紅茶無糖的選擇太少好喝的無糖更少
義美的有這麼難喝哦?
BrilliantWing wrote:
義美的產品比其他廠...(恕刪)
麥香總得分第二

哈哈哈阿哈哈哈阿哈阿哈哈哈哈哈哈哈哈哈哈哈哈阿哈
停權?? 版規?? 現在在我看來都只是權力的傲慢罷了!!!
hiroyuki2243 wrote:
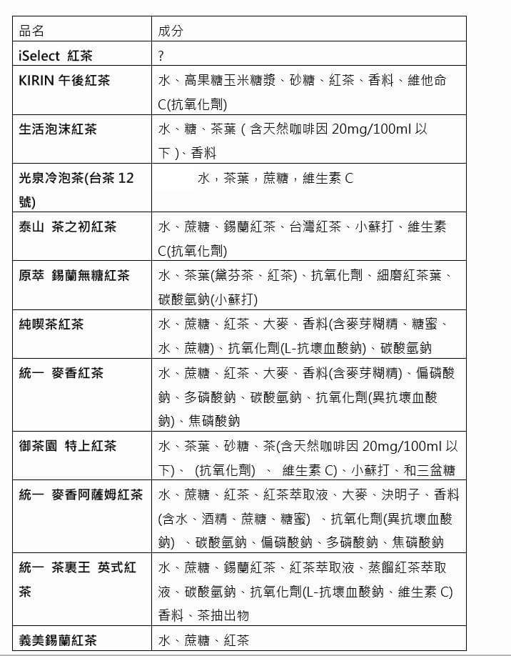
網路上找到的成分列...(恕刪)



統一化工果然是添加劑之王

太好了

繼續抵制7-11



停權?? 版規?? 現在在我看來都只是權力的傲慢罷了!!!
唯一支持光泉

純喫紅澀?你喝過純喫綠嗎
澀到我頭上都一把刀了
亞利安小公主 wrote:
義美的有這麼難喝哦...(恕刪)


義美跟我自己泡的冷泡茶蠻接近的,可惜甜了點,應該是為了蓋過紅茶澀味
所以我都買鮮奶往紅茶裡倒,直接變奶茶,超級好喝
  • 16
內文搜尋
X
評分
評分
複製連結
請輸入您要前往的頁數(1 ~ 16)
Mobile01提醒您
您目前瀏覽的是行動版網頁
是否切換到電腦版網頁呢?