![[請教]防盜警報應該要使用什麼電路??](http://attach.mobile01.com/attach/201202/mobile01-dd1a7aa956bafb9c45afd752fc5edd9a.gif)
這是一個警報的線路,主要為當SW1~SW7任何一點短路時,對應的
LED1~LED7會亮燈,同時蜂嗚器響起,直到Reset被按下
請問 方塊中的電路應該使用什麼電路??
目前手上只有三用電錶.沒有示波器
所以電路盡可能簡單..
因不知該發那一版..所以就發在這個版...
>>功能補充說明
按了 Reset 後會重置狀態
如果按了Reset 後,SW1~7仍為短路狀態,則與前段需求相同(就是LED燈亮,蜂嗚器叫)
SW1~7在短路後..輸出的狀態會鎖住,所以555單穩態好像不太合適
>>沒燒錄器所以 PIC 就沒法了..
不然有那位好心人士可以借我的~~我有89C2051-24P還有好幾顆...
89C51 也還有5顆....
>>不是作業,不是作業,不是作業~~是解決我朋友公司的需求
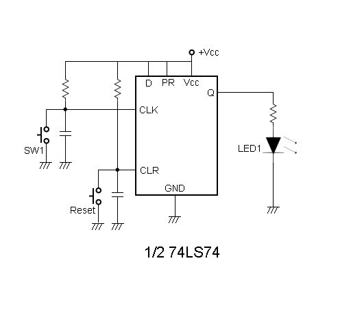
>> 根據 Serron 表示&查了真值表,所以我把一個迴路的電路畫了出來 ,至於後面OR的線路就省略了..
再有勞高人看一下,有無任何問題





























































































