大多可以搜尋到資安軟體的資料,
但是明明網路資料也顯示,
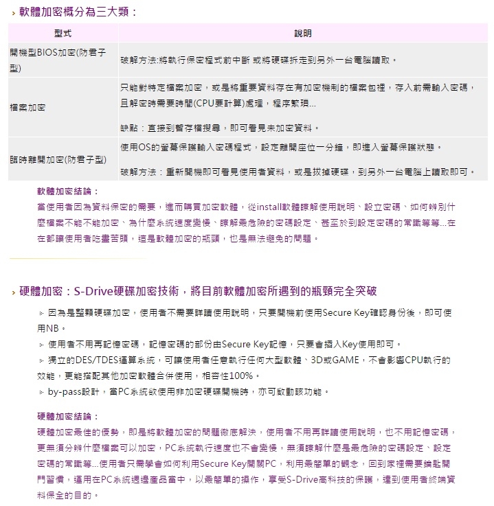
軟體加密易被破解並不安全,
台灣也有廠商在做硬體加密的產品,
比如安全晶片之類的...
只是在市場銷售及聲量上,
甚至是主要的資訊安全論壇,
都是在講軟體產品,
真的不懂,為何在硬體的部分會著墨那麼少呢?
硬體加密不是比軟體更安全嗎??????


ic0712 wrote:
小妹在網路搜尋資訊安全相關的訊息,
大多可以搜尋到資安軟體的資料,
但是明明網路資料也顯示,
軟體加密易被破解並不安全,
台灣也有廠商在做硬體加密的產品,
比如安全晶片之類的...
只是在市場銷售及聲量上,
甚至是主要的資訊安全論壇,
都是在講軟體產品,
真的不懂,為何在硬體的部分會著墨那麼少呢?
硬體加密不是比軟體更安全嗎??????(恕刪)
jiang360 wrote:
軟體加密比較安全現...(恕刪)
