• 5

青埔才交屋沒多久的建案,居然有超過四十戶不繳電費被拆電表

AAABBB3102 wrote:
公共電費 應該是獨立一個表的!
不是平均分攤到各住戶的上面

公共電費當然有獨立電表,有時還不只一個,但可以經由住戶同意將各公共電表的電費平均分攤至各住戶電費單上,預售屋合約通常都有授權建商代刻印章用來申請各項公用事業,所以很多人根本不知道有蓋過這個章。

公共電費不要分表由管委會繳納,是目前最合理也最沒問題的方式。

新X建設 最靠近A19站的建案
沒有什麼合不合理的. 只有人心的問題 公共電費由委員會交在我們社區也有問題 我們門社區有7棟 有大棟小棟 有一棟2電梯和4電梯的 每棟公電費差異很大,原自棟自付自的 有些棟住戶都會講好 梯燈隨手關 電梯只開一台或二台 有些棟卻梯燈24小時 電梯全開沒人要共乘各自按離自己近的...電費嚇死人 這樣公共電費由委員會繳 有公平嗎? 我們社區也吵很久.....
公電有分大公電小公電,每隻梯和梯間是小公電,比較合理的作法是大公電管委費繳,小公電分散各梯住戶.
一個新的住宅大樓落成交屋後,的確如果投資導向的屋主比例很高的時候,
且這一類的屋主短期內如果也沒有出租房子的打算時,就會出現屋主主動
向台電申請拔電表的動作,通常都會發生在第一屆管委會任期內居多,這種
主動向台電申請"拔電表"的屋主都有兩個目的:

1.投資型的屋主,特別是很有經驗的老資格投資客,拔電表很單純的動機
就是為了節省每月電費基本費的支出,也刻意閃避了每個月公共電費攤提
的分母責任.
2.更有經驗的屋主也很了解拔電表日起算超過兩年,之後申請復電時,台電
會讓屋主選擇要或不要主動攤提公共電費分母的責任,屋主一但選擇不要
攤提,然後管委會又沒有察覺的話,這閃避公共電費攤提的時程就會拉得更
長.

但是以上屋主的動作真的無解?無法可管?答案當然是否定的.
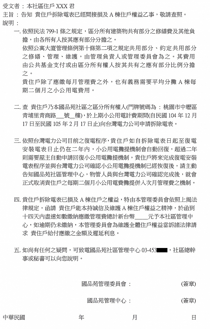
依照民法799-1條之規定,區分所有建築物共有部分之修繕費及其他負擔,
由各所有人按其應有部分分擔之,且依照公寓大廈管理條例第十條第二項
之規定共用部分、約定共用部分之修繕、管理、維護,由管理負責人或管
理委員會為之。其費用由公共基金支付或由區分所有權人按其共有之應有
部分比例分擔之。

管委會除了每個月要主動積極去察覺有無屋主拔電表之外,也可以依照上揭
法規規定去找屋主追討公共電費攤提費用,民法的追溯期有十五年,但是後知
後覺的管委會在追討費用上會相對麻煩,因為可能會經歷好幾任屋主的恩怨,
按照比例去追要發存證信函給好幾個屋主,所以管委會有責任跟義務週期性
去檢查有無屋主拔電表,這方式很簡單,可以每個月從紙本收據或是申請電子
帳單去查詢,而且台電要到社區拔電表時也會主動通知社區物業人員,所以管
委會一定會告知.

舉個明日苑一期實際發生的例子,這發生在第一屆管委會上任後的第四個月,
有個投資型的屋主主動向台電申請了拔電表,管委會在第一時間也察覺了這
件事,管委會和物業人員不行阻擋台電執行業務,因為屋主向台電申請拔電表
基本上是合法的行為,但是管委會也主動發函並致電屋主就算拔電錶節省了
該戶的基本電費,但是小公用電費攤提照上述法規還是得繳,屋主一開始本來
很不高興回覆說,他房地產投資20年了,投資三年以上的房子他都會主動拔電
表,明日苑一期管委會是唯一一個告知他還要回頭攤提小公用電費的管委會,
這時候我是告知屋主說,明日苑一期的小公用電費經過管委會的節電計畫努力
後,已經每個月平均<120元,而且管委會遇到屋主拔電表有責任義務要替社區
其他屋主保障應有的權益,所以按照上揭法規之規定一定會跟屋主追討到底,
而且管委會也有權把這小公用電攤提費合併到該戶的每月管理費收取,如果屋
主還是強硬要欠繳,管委會也會照催繳流程不惜走上法院去爭取其他住戶的權
益,還好這屋主在管委會軟硬兼施的情況下,就回說我真是敗給管委會了,我認
了,我一週內馬上復電完成,而且也補繳了小公用電費.

這裡分享一些明日苑一期管委會制定的小公用電費攤提通知單/管理費催繳流程
/管理費催繳通知單,本社區這兩年多來已經來到第三屆管委會了,歷史上也只
有這麼一戶拔電表,也在隔月就立馬擺平這問題,而且本社區共107戶,年繳管理
費戶數已經接近一半,平均每月管理費收繳率也都在90%以上,遲繳的也通常隔月
就會全數追回補繳完成100%收繳率,社區財務狀況很穩定,財務盈餘表現也不錯,
如果有新社區在管理費收繳上遇到困難或是遇到屋主拔電錶或水錶的情況,可
以參考一下明日苑一期的經驗.

另外有種作法但是不建議管委會去做,假設像目前開版社區的情況真有40幾戶
拔電表的話,管委會要是把各棟別的小公電費支出也回歸管理費的話,拔不拔
電錶就沒有差別了,因為公共電費已經統一由管理費支出,但是這除了會有各棟
別小公用電費本來就不同的爭議跟公平性存在之外,也對管委會管理社區財務
上造成另外一種壓力,這焦土策略不建議走這條路,還是建議明刀明槍掛號發函
告知這些已經拔電表的屋主就算申請把電錶拔除了,照法規規定還是要攤提小
公用電費支出,管委會該強硬的時候還是要強硬一點.

小公用電費攤提通知單


國品苑社區管理費催繳通知單


國品苑社區管理費催繳流程


"新X建設 最靠近A19站的建案"

會拆電表應該是投資客的行為,只是小弟想不通,兩千萬房子都買得起了,幹嘛計較200的公共電費??
其實一點都不奇怪,一種米養百種人,有認真擔任過集合式大樓管委就會體會,小弟也見過穿著人
模人樣,開著名貴好車的有錢屋主就為了一個月100元的機車位管理費在跟管委會大小聲的,一
點有錢人氣質都沒有,真正的有錢人生活都很低調,也很遵守社區規約和管理辦法,很有禮貌看見
鄰居也都會打招呼問好,也從來都不欠繳管理費或任何應繳的費用,擔任管委兩年多很深刻體會千
金難買好鄰居的道理,一個社區如果住戶的素質都很高的話是該社區的福氣,如果遇到冥頑不靈屢
勸不聽的住戶特別是已經損害到其他住戶權益的害群之馬也沒啥好客氣的,對付這種人的辦法有
一堆可以選,待人和善,人也會自然待你和善,這是做人處事做基本的道理而已,最後要說的是,這
年頭啥都愛計較的人其實比你我想像的要多很多的,而且這種人吃銅吃鐵啥都吃,但就是不吃虧哈~

天涯遊子-MO wrote:
"只是小弟想不通,兩千萬房子都買得起了,幹嘛計較200的公共電費??
感覺這個社區冷氣裝機數量還不少,沒說還不知道有這種情況。
如果是真的
那這社區問題還真大
都是被套牢投資客害的吧
好好奇後續發展喔~ 
根據以往的經驗,其實那些投資客也沒再怕的,
大不了累積一定的金額再繳清就好
不痛不癢 @@

從整個流程到法律訴訟也要花很長一段時間就是了
  • 5
內文搜尋
X
評分
評分
複製連結
Mobile01提醒您
您目前瀏覽的是行動版網頁
是否切換到電腦版網頁呢?