• 14

最近機場捷運通車,讓討論一直很熱門的桃園高鐵青埔特區,更加火紅熱門! 鄭市長說:投資桃園,就是現在!

郵局的設立不是立委決定的,銀行或郵局金融業務的設立必須經過金管會同意,重點是中華郵政自己的評估考量,從去年的電子公文只能說進行中,會多久沒有人知道。目前是有大園高鐵致成郵政代辦所,如果沒有金融壽險方面的需求,其實也夠了。
個人覺得住家附近有郵局銀行還不如上班地點附近有,ATM到處有,還可以上網路銀行,已經很久沒去過銀行了。

magic55666 wrote:
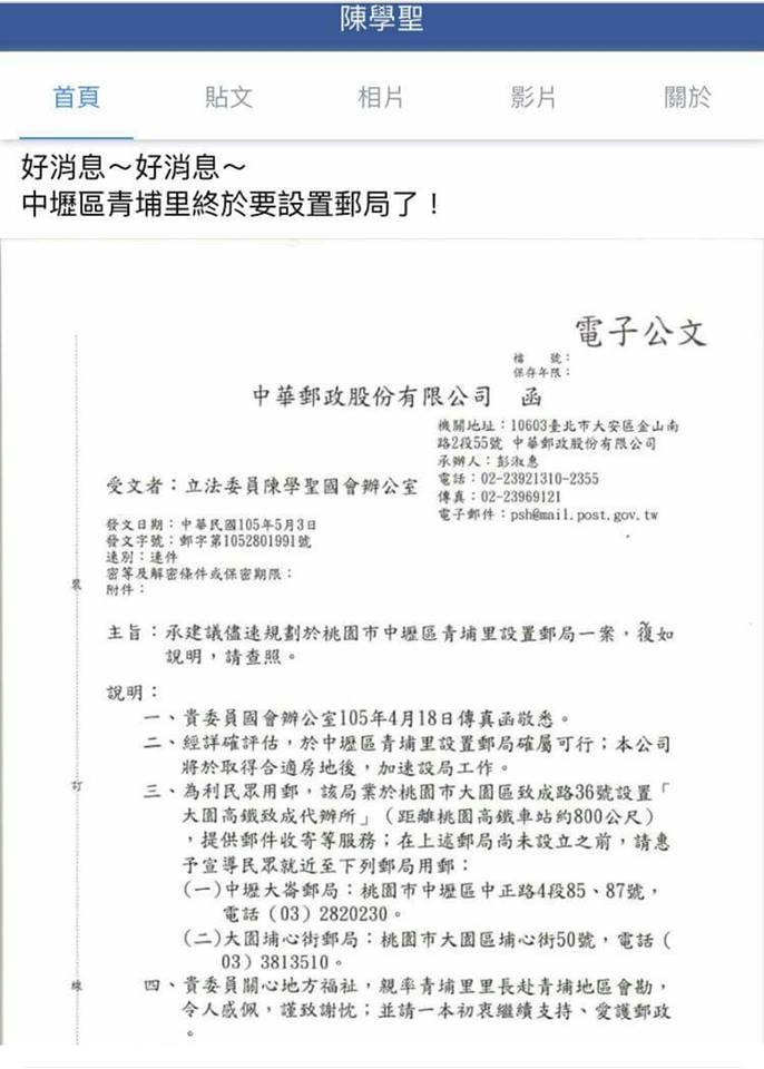
立委已經將青埔郵局確定下來了!...(恕刪)

郵局公文重點放在說明第二項:
目前已經找到合適房地了!目前已經找到合適房地了!目前已經找到合適房地了!
這個郵局真的等超久的.....
真的有找到適合的地方了嗎? 有的話就太好了,不知道有哪位大大有消息是開在哪?

其實最近那麼多大樓都完工
店面超多可以選擇的阿
趕快選一個開個郵局方便大家吧....

話說國際金融雙星說要開土地銀行也沒消沒息,大概又破局了嗎?

magic55666 wrote:
郵局公文重點放在說...(恕刪)


沒看到"將於" 兩個字嗎? 也就是說還沒取得
vincent25 wrote:



沒看到"將於"...(恕刪)

這公文是去年五月的,你怎麼知道還沒取得? 過了快一年已經取得了也說不定啊

vincent25 wrote:
沒看到'將於' 兩...(恕刪)


很多網路鍵盤手還停留在以前訊息,時間是會走動的!!
四月歡迎大家來青埔聽COLDPLAY演唱會!!
小小的東西 可能很多人不知道 提一下罷了

青埔足球場興建工程





地點 高鐵站前東路二段VS青商路

有話大聲說 wrote:
小小的東西 可能很...(恕刪)


好棒啊

連足球場都在興建當中了

青埔的建設一項一項的到位
2017職棒 要開打了

3/28(二)18:35 統一獅VS桃猿

在台灣最好的棒球場-桃園國際棒球場 開打了

可以搭捷運到青埔A19站下車,棒球場就在捷運站旁邊

.

988168 wrote:
2017職棒 要開...(恕刪)



期待呀!!
走路看棒球的球季來了~~
過兩年冠德蓋好後,走路逛mall逛完看棒球~~

  • 14
內文搜尋
X
評分
評分
複製連結
請輸入您要前往的頁數(1 ~ 14)
Mobile01提醒您
您目前瀏覽的是行動版網頁
是否切換到電腦版網頁呢?