在新北市都市計劃委員會第149次會議記錄中,
針對行政院支持45億經費的電影文化中心二期,
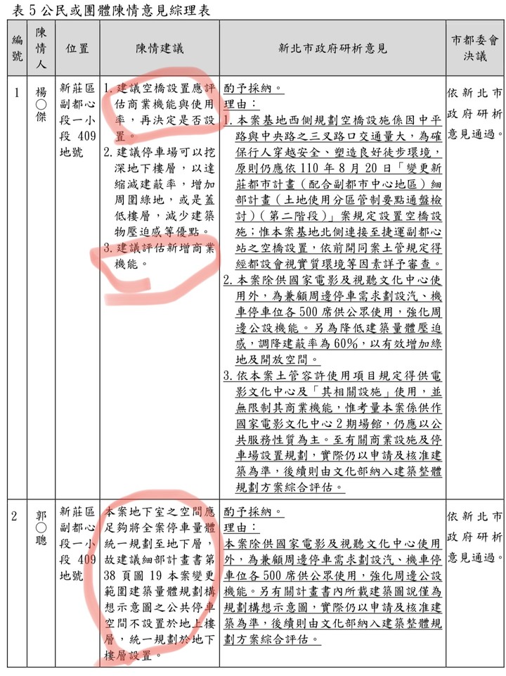
感謝有公民與團體陳情:
1. 空橋是否要蓋,要評估清楚(政府回覆傾向要蓋)
2. 希望新增商業機能(政府回覆以公共服務為主,但後續再評估)
3. 希望停車位都蓋在地下室,別浪費地上空間(政府回覆之前圖示僅為示意圖,後續再正式評估)

很多人私訊我...是否宏匯廣場的改裝沒了...其實..
宏匯廣場的樓層改裝並沒有告一段落喔.隨著UNIQLO、COLD STONE冰淇淋、AIR SPACE..等今年Q1進駐
後面還有MLB.Under Armour.ALL WEARS..等還很多品牌準備進駐...還會有樓層大改裝與大調整!
需要時間耐心等待.很多品牌因商業機密不透漏.依宏匯官方消息與新聞為主!
新北溪北轉運站 6月啟動BOT評估
交通局說,市府初步評估建設經費約40億元,將朝BOT方式規畫,市府同步也跟財政部申請BOT招商經費補助,預計今年6月啟動BOT招商程序,包括BOT可行性評估、先期規畫,希望能在2025年6月完成招商程序後接續興建,目標2030年啟動營運。
據悉,全案除地下停車場,平面與二樓有月台與停等區等設施,另有附屬設施主題餐廳,還有共享辦公室等初步規畫,但還需要等評估後才會定案。
————————————————————
未來的環狀線北環段,會讓新莊到士林、內湖,更方便。
還有A3旁的溪北轉運站,除了交通機能再提升,也希望附屬的商場跟餐廳能幫A3帶來人潮.
內文搜尋
X































































































