等待交車期間,因本人家屬反應其購買的福斯汽車(車型為PASSAT 2.0的柴油款,車齡約8年)有冷氣不冷、車內塑膠件的環保材質特性不耐用等問題,反對本人換購此車型,故決定先退訂。
在105.12.12車商楊姓業務通知車輛將到展示中心時,本人告知要退訂的決定。可能因該車型尚有等車的顧客,楊姓業務並未刁難退訂,反而要我盡速去展示中心填寫放棄交車的申請單。本人在105.12.17依楊姓業務要求到展示中心填寫放棄交車的申請單,並請楊姓業務向車商上層請示違約及訂金要如何處理。如決定不返還訂金,應開立統一發票給我,並將國稅局的買賣違約金應課營業稅的規定告知楊姓業務。
一如預期,105.12.23車商楊姓業務即來電告知我要沒收所有訂金,也開立了一張品名為收入的發票要給本人,但要收回本人持有的買賣合約書。
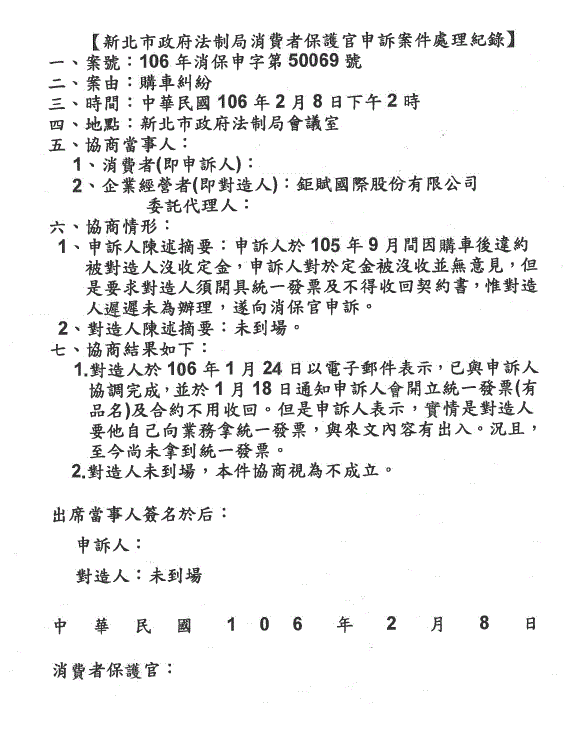
稍有消費常識的人應了解車商的處置嚴重違反『加值型及非加值型營業稅法』第1條及第16條規定、還有『汽車買賣定型化契約應記載及不得記載事項的不得記載事項』第8點及第10點規定。雖然本人違約在先,沒有立場要求返還訂金,而同意車商沒收全部訂金,但也不能讓車商如此違法處置,至此對車商的違法行為開始進行消費爭議申訴。
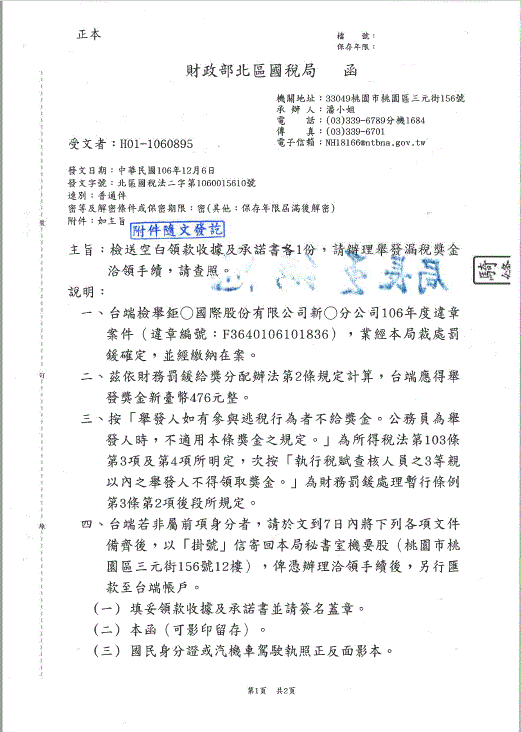
很不幸的,經過105.12.24及106.1.12的二次向新北市政府消保官申訴,車商竟是一昧乎巄本人及消保官,致使106.2.8的協商會因車商未出席而協商不成立。故而本人轉向國稅局反應鉅賦國際股份有限公司涉及違反營業稅法規定後,經國稅局裁罰後,該公司才願意正確開立發票。
目前此事已落幕,但是本人覺得鉅賦國際股份有限公司的違約處理十分不合法,且業務對待不能成交的顧客態度十分冷淡。故提供個人的消費經驗讓網友們參考。


































































































