0913799794 wrote:
這樣能改嗎,改完還...(恕刪)
g6889688 wrote:
置頂公告:7/1日...(恕刪)
G大,拜讀完您的分享,有幾點疑問請教:
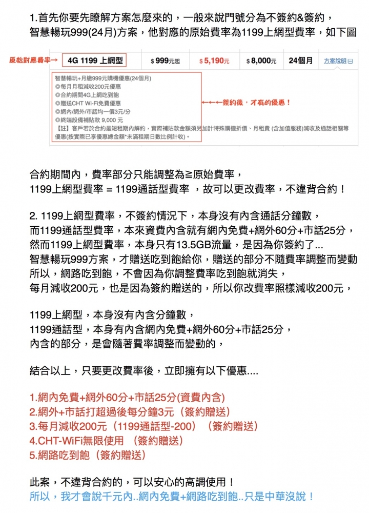
1.“等等在續約999吃到飽時,幫我把費率換成 【4G 1199型通話型費率】”
原本的智慧暢玩+月繳999元購機優惠(24個月),◎每月月租減收200元優惠,所以月租999這沒問題;但是4G 1199型通話型費率,月租費不就是1,199嗎?哪裡有寫減收200?
2. “【每月加贈國內行動上網量額度依所選方案而定,不隨費率調整而變動。】”,但是4G 1199通話費率會調整不是嗎?所以才有【網內免費+網外60分鐘+市話25分鐘+網路吃到飽】,但這個方案網外和市話都是0.01/秒,不是均一價3/分哩?
3. 一直要看到最後您分享的隱藏版“智慧暢玩(有通話版)”,才滿足您說的“千元以下 【網內免費+網外60分鐘+市話25分鐘+網路吃到飽】,超過的部分,還享 網內、網外﹑市話均一價3元/分 ”
也就是說,如果只是臨櫃辦了【大4G智慧暢玩方案,999元吃到飽,買iPad】,再自己用APP線上更改為4G 1199型,是不是可能每月要付1,199,網內免費+網外60分鐘+市話25分鐘+網路吃到飽,但是超過部份網外和市話費率其實走的是0.01/秒?
4. 最後一個也是最重要的疑問:
到底是櫃檯妹妹還是櫃檯姊姊啊???搞得我好亂啊!
我晚點有空在為您解說囉!
PTT很多神人一點就通!
點我進入PTT
adamke wrote:
G大,拜讀完您的分...(恕刪)
請點我看emome網站
jack6190 wrote:
請問是不是四月一日...(恕刪)
內文搜尋
X





























































































