jimmyeelee wrote:
最近想做一個溫控調節...(恕刪)
阿樓主人哩? 都不進來討論一下的?
有成品的話也跟大家分享一下吧!!
------------------------------------
剛剛算了一下 差額放大倍率 25
28度 0.28*25=7 V
50度 0.5*25=12.5 V
似乎剛剛好符合你要的條件

我覺得現在看起來最簡單的應該是直接用顯卡的PWM訊號,這是改過散熱器的顯卡,所以把它接出來應該不難。不過我發現主機板上的小4pin的PWM那隻腳(第四隻)好像沒有用,3pin的CM鐮刀扇接上去,主機板還是可以調速,爬文發現是控速直接接在電源12V(高低轉速的時候風扇燈不一樣亮),不曉得顯卡的PWM會不會也是這樣,這樣電路好像就要重新設計

另外關於MOS的用法,PWM訊號進去是只當開關而已嗎?不用考慮MOS的V-I關係的公式嗎?
還有linkinqwerty大,OP輸出的電壓就是直接接上LED嗎,所以要選大功率的OP囉?
另外大4pin的電流應該是看+12V的吧,我的POWER是海盜船GS700,+12V是56A,所以應該是可以,有錯請指正
問題好像有點多
ans : 正常顯卡風扇轉速很高,大都是用PWM控制,樓主可以把顯卡風扇找來查一下型號或實際通電做確認做測試,如果真沒有PWM,還是可以利用其電壓來做LED控制,或許這樣還較簡單(電流OK的話,就直接接LED)
另外關於MOS的用法,PWM訊號進去是只當開關而已嗎?不用考慮MOS的V-I關係的公式嗎?
ans : 當開關,須注意MOS的導通電阻、最大電流電壓、以及頻率(正常比較少給頻率的參數)
還有linkinqwerty大,OP輸出的電壓就是直接接上LED嗎,所以要選大功率的OP囉?
ans : 在二樓有提到,741輸出電流了不起幾10mA(~25mA),推不動LED的(一顆可能還OK),一定要用大功率
另外大4pin的電流應該是看+12V的吧,我的POWER是海盜船GS700,+12V是56A,所以應該是可以,有錯請指正
ans : 沒問題的
-----------------以上小小想法,謝~~~~~~
若顯卡PWM可用,樓主可以嘗試用軟體去改變它的比例,以配合LED使用(例如室溫是50%,60度是100%)
---------------------------------------
linkinqwerty wrote:
不過我對 "pzip" 說的電路蠻有興趣的,聽起來比較簡單(恕刪)
我對BJT最不熟了
,我猜那位大大的做法是用熱敏控制BJT的導通電流缺點....恩,主要是非線性八,就是溫度變化跟轉速或LED亮度(電壓)不成線性
例如溫度變化一點,但轉速或電壓一開始變化會很大

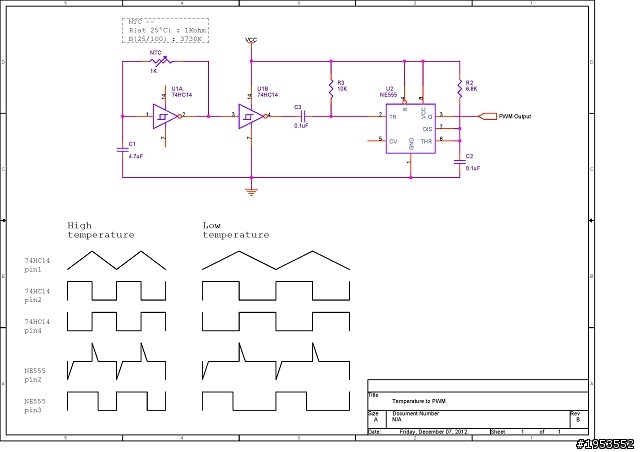
NTC與C1加上74HC14組成振盪電路,以NTC的電阻值決定振盪頻率(f=1/(0.8*NTC*C1)),再經C3與R3微分成負脈沖觸發後面的NE555單穩態延時電路。NE555延時由R2及C2決定時間長度(T=1.1*R2*C2)。經由前面的振盪頻率連續觸發後NE555的輸出就等於PWM信號。
零件值已標示。
溫度與PWM Duty Cycle曲線圖。

PWM Duty Cycle越高,後面所驅動的LED就越亮。雖然不是直線性,但剛剛好符合人眼對亮度的感覺能力。
ps: 74HC14的振盪電路可以用NE555非穩態電路來取代。另外也可以將74HC14剩下還沒用到的反向器加上RC做成延時電路來取代NE555單穩態延時電路。
內文搜尋
X



























































































