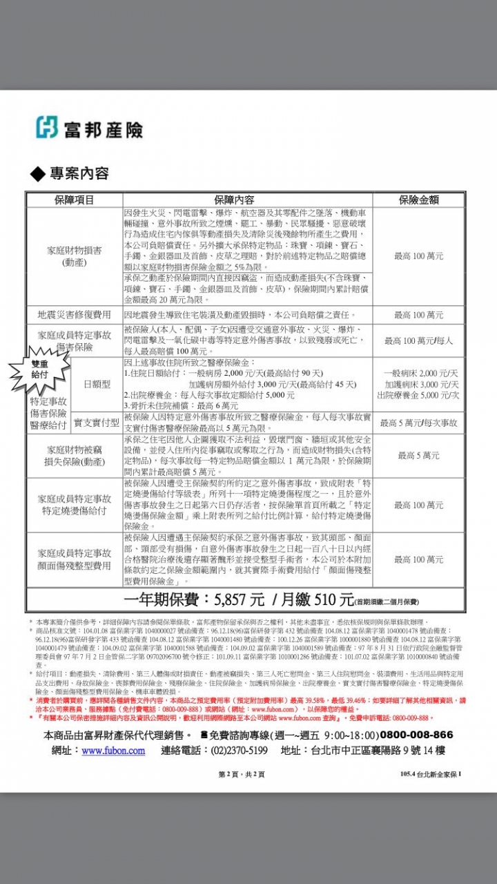
富邦的新全家保







這樣的保險划算嗎?值得買嗎?
2017-02-11 20:32 發佈
文章關鍵字 富邦 全家

牛奶迷你兔 wrote:
這樣的保險划算嗎?...(恕刪)


富邦產險評價好像還不錯...也有點想換富邦。
牛奶迷你兔 wrote:
這樣的保險划算嗎?...(恕刪)


感覺有點像富邦產險的新十全大補的方案呢@@

只是這個保費金額似乎有點怪怪的

是有附加其他部分的保障嗎?

倘若真的是富邦的新十全大補商品

那的確可以考慮^^

好特別的保險,好像全部都包了。

不知網友意見如何?

牛奶迷你兔 wrote:
這樣的保險划算嗎?值...(恕刪)
Q:這樣的保險划算嗎?值得買嗎?
不一定,要看你的職業類別,家庭人口數


Q:富邦產險評價好像還不錯...也有點想換富邦。
是真的不錯,2014年理賠訴訟率 好的排名~第4




(通常理賠件數越多,發生訴訟狀況的機率越高,因此應參酌理賠訴訟率,才能對一家公司的理賠服務和與保戶的溝通品質做出合理評價)


Q:好特別的保險,好像全部都包了。
沒有全部都包,意外險的 給付範圍 比一般的意外險 少很多


『富邦產物家庭成員特定事故傷害保險』

___保單條款(節錄):

___被保險人於保險期間內因遭受火災、爆炸、閃電雷擊、一氧化碳中毒及交通意外事故等特定意外傷害事故....

它只保『特定』意外傷害事故
走樓梯摔倒不賠、唱KTV 被打不賠、被花盆砸到不賠,拉拉鍊夾到鳥鳥不賠 .......
內文搜尋
X
評分
評分
複製連結
Mobile01提醒您
您目前瀏覽的是行動版網頁
是否切換到電腦版網頁呢?