• 11

全新大改款 Toyota RAV4 預售價格提前流出|106萬元起、台北車展首度亮相!

YC大改??引進東南亞YC油電??

蘇純興想開了,價格帶沒地方放

明年應該是Corolla 車系大改換代

60週年一定是Altis 13代這種代表車款


ovonel wrote:
接下來應改就是Yaris...(恕刪)
配備照拔??怎麼漲??

要送錢給和泰沒人反對

這些和泰高層真的是不食人間煙火

什麼都想辦法要換掉,要抽掉





Lotuson wrote:
造型還不錯,中規中矩...(恕刪)
艾薩克 wrote:
許多國內車迷期待已久...(恕刪)

這代外型確實是外表掛帥 配備就沒什麼差異了
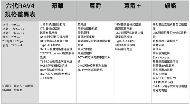
12/25 剛看到配備表



OmegaSho

adventure和gr感覺是為了旗艦而抬轎,前驅省油 又大滿配,gr的20吋換胎就知道痛,馬力又只多10

2025-12-26 8:02
jamesxx111

旗艦版但是沒有E4,上去GR版卻又沒有皮椅跟通風座椅@_@...

2025-12-26 13:43
三寶大齡肇事率高族群專用車輛
2.5油電只要106就買得到
這怎麼不一桶醬糊呢
日版的儀表板跟HUD

過水到台灣

不知差多少












NeedARide wrote:
12/25 剛看到配...(恕刪)
江鈴福特領睿 FORD TT 才沒有把這點小角色放在眼裡

怎麼看 CP值最高之王還是福特TT

不用想了 光稅金2.5就是硬生生一年貴11000左右
KaoSC

Ford一直都是走CP值路線啊,但市場反應一直都是那個樣子。不是光配備多就好。

2025-12-26 10:11
要Min 效應

放心,就算2.5的RAV4,一樣賣到福特看不到車尾燈

2025-12-26 11:31
先丟2.5的風向球,2.0在牛棚熱身
  • 11
內文搜尋
X
評分
評分
複製連結
請輸入您要前往的頁數(1 ~ 11)
Mobile01提醒您
您目前瀏覽的是行動版網頁
是否切換到電腦版網頁呢?