• 2

40d快門靜音問題

請問40D拍照時的快門聲可以設定成靜音嗎?要如何設定呢?謝謝!
2009-04-11 9:08 發佈
怎麼又會有人問這個問題...

DSLR的快門聲音是機械式的,
不像一般DC透過喇叭發聲的。

請先了解DSLR的快門原理,再來問能不能關掉快門聲音吧...
我是頭渴望有另一半相伴的紅斑狼瘡熊...
SET鍵連按88下
轉盤轉49圈
將會出現隱藏選單
然後請輸入↓↘→↗↑↖←→+ZXCV
他就安靜了@@!


不好意思!我來亂的!

DSLR快門聲音機械發出的聲音...

樓主是來亂的阿
連一點基本的知識都沒有

最近也越來越多不爬文就發問問題的
ym7168 wrote:
請問40D拍照時的快...(恕刪)
樓主是想要問這個嗎?

我記得是在LV模式下有個靜音模式吧
不好意思!我承認我錯了...請大家原諒我吧!我下次會好好的先爬文的.....對不起了....
ichs wrote:
樓主是來亂的阿連一點...(恕刪)

樓主應該是被說明書給誤導了...
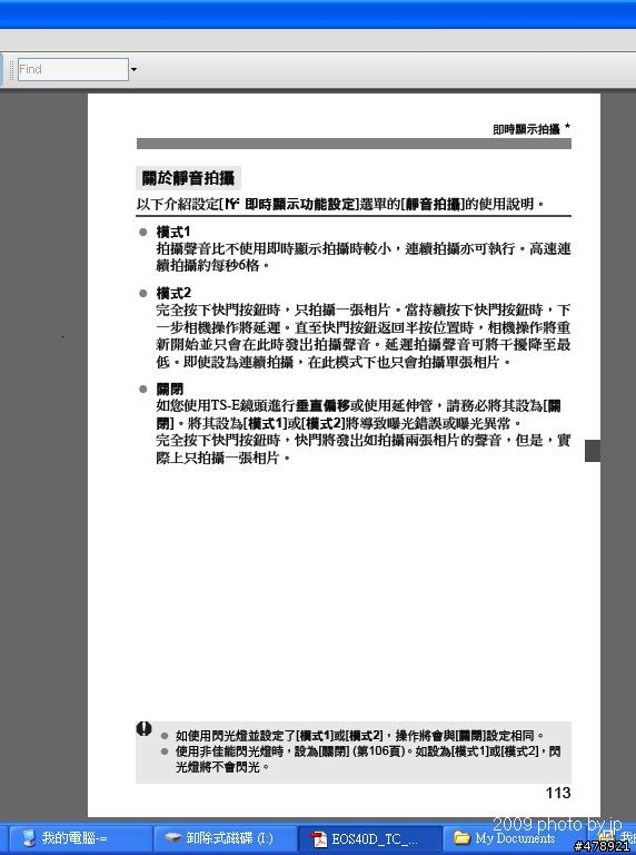
40D的靜音連拍是指在LV狀態下連拍,因為少了反光鏡的作動,只剩下快門組在運作,所以聲音很小....個人很喜歡這功能....偷拍路人時很好用!
115551155515155511555
  • 2
內文搜尋
X
評分
評分
複製連結
Mobile01提醒您
您目前瀏覽的是行動版網頁
是否切換到電腦版網頁呢?