• 2

想要仿製一個耳擴

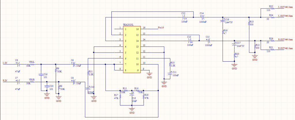
我本身不太擅長電子,但是想要做一個耳擴來玩玩,於是GOOGLE很久之後完成了下面那張圖。
所以想請問板上的各位前輩,這電路圖是否可行? 有沒有哪邊需要改進加強的。



2012-09-09 17:36 發佈
期待成品 ~

小的我看不太懂電路 要另請其他大大幫忙


做好了要分享唷!!
這種單電源架構的聲音不是很理想,如果是想做一台家裡用,我建議下面的架構!


這個架冓是Corda的機子用的,他家機子的等級差異,只在一聲道用幾個Buf634,參考看看!
謝謝大大指點,這電路感覺簡單多了!!
這電路我有幾個問題想請教一下大大。

這電路的供電是Vin嗎?
那V+跟V-又是接什麼呢?
音源的輸入與輸出在哪呢?

對不起我問題有點多,還希望大大指教。
如果版主能試做成功,那弄個電路板團構應該很棒!
我對corda的線路非常有興趣,不知道有沒有相關線路電路板能買到?
蠻好奇樓主的兩張圖怎麼設計的?不知可否分享一下設計上的心路歷程。

鼻毛哥 wrote:
謝謝大大指點,這電路...(恕刪)


嗯...關於你的問題,先說一下我的看法是....你還是得多多做功課喔!

你離可以動手DIY,然後完成可以正常動作的機子,還有一段長路好走!我自己也不是電子科班出身的,我也是在網路上爬文和多多跟其它網友交流才會的,你多多加油嚕!

Vin和Vo,圖上都有標,前者就是訊號進入的地方,Vo就是輸出。
V-和V+就是指負電壓和正電壓,一般是另外設計穩壓來接。
先從CMOY耳擴開始作吧,我也正在動工中,材料700~800搞定
哪裡找的到cmoy的線路圖?
用9v電池驅動,自己動手diy也可以有小體積!
欽佩 鼻毛哥 的勇氣


A Pocket Headphone Amplifier By Chu Moy
電路圖 及 相關說明:

headwize.com/projects/cmoy2_prj.htm

gilmore2.chem.northwestern.edu/projects/showproj.php?file=cmoy2a_add_prj.htm
  • 2
內文搜尋
X
評分
評分
複製連結
Mobile01提醒您
您目前瀏覽的是行動版網頁
是否切換到電腦版網頁呢?