• 14

中華4G新申辦,吃到飽只到9/30(6/11已確認)


nononoasz wrote:
5G不是已經有了嗎?...(恕刪)

大大你說的是學生專案的5G嗎
我問到的情況是說;
如果一開始申辦的是3G吃到飽;
那升級成4G以後就是吃到飽;

如果一開始申辦的不是吃到飽;
那就是參考相關費率;

例如我現行的是學生專案591的,有5G的傳輸量;
那升級成4G後就是一樣繳591,一樣還是5G的傳輸量說
不知中華7/1〜9/30是否還有全能平板專案
目前的平板不知哪台C/P較佳
原想撐到最後再辦的
但看網友的意思大省與全能似乎都只到6月底
口が嫌だと言っても体は正直なものだ !!!

mikanakashima8 wrote:
不知中華7/1〜9/...(恕刪)


這種東西不要賭,要就快辦
我已經去辦兩門了!
三雄講好了4G部會再吃到飽了,全能平板至少卡位3年!
除非郭董的4G開台更殺,不然我選擇先辦較安穩!
我不知道拿餌要你當白老鼠, 還想那麼多的. 吃就對了呀.

原3G資費199,也只能讓你升4G436型的, 根本辦不到199. 花個錢請你當白老鼠, 兩年半後再宰來吃難道臭了嗎??


真的想太多了... 除錯沒跟中華收錢就很佛心了, 還在那邊不可能 


--------------------
還有一點, 3G 升4G, 合約是沒有重新計算喔....
viboyu wrote:
這種東西不要賭,要就...(恕刪)


也許有些人再等郭董投震撼彈
話説您是搭哪一台平板
華碩那台0元看來最划算
但規格普通點〜
的確早辦早享受、誰敢保證3年後不會4G吃到飽滿街跑
或是約滿4G想降回3G卻不行呢〜
口が嫌だと言っても体は正直なものだ !!!
mikanakashima8 wrote:
也許有些人再等郭董投...(恕刪)

4G降回3G以目前來看是一定可以的

因為3G轉4G是以NP方式
只要符合NP條件(無約,無欠費)4G轉3G都是可行的
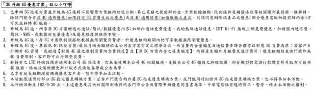
『以下圖片來源』中華電信emome資費內容



圖一
此圖藍字月繳199元是綁定3G400上網型費率,對照下來換成升4G後是綁定4G436型費率,4G436型費率原內容是享2G傳輸量,也就是說103/9/30過後103/10/01起上網費率將是2G傳輸量不是吃到飽{此費率2G傳輸量一到即斷連限速機會都沒有}。





圖二
請見左下格文字『慶開台!103/9/30前,同享4G上網無限瀏覽{不限速}』。意思是指見公告及完成申辦起無限瀏覽{不限速}優惠至103/9/30日,等同申辦啓用至103/9/30上網流量適與月繳680綁定4G936型費率相同

============以上是我的解讀==================

再者請見最上方連結資費內容最底下第8項


此內容中華電信足以隨時終止該項優惠服務,除非你{已經}申辦了該項優惠服務中華電信才需提出違約賠償方案來終止該項優惠服務或該合約繼續生效。
說真的每間大公司背後都有無數名的{精算師}再加上每項合約背後都早已暗藏對自己比較有利的條約{如隨時終止或暫停}

junbow wrote:
我已經打800行動客...(恕刪)


我想樓主您都確認過這麼多次了,就去辦199看看吧!

等我要辦吃到飽,我會記得去辦680的方案~

樓主您太累了,有空多去戶外散散心
不過記得別坐捷運去…
用NP應該也可以吧
先買某家電信3G預付卡,7日後
再NP到中華3G吃到飽的方案 之後再升4G
看過上面的圖,這樣應該也享有4G吃到飽方案一直到合約到期
原3G NP享的優惠合約內應該也能延用

如果這樣可行的話,我也來這樣做
  • 14
內文搜尋
X
評分
評分
複製連結
請輸入您要前往的頁數(1 ~ 14)
Mobile01提醒您
您目前瀏覽的是行動版網頁
是否切換到電腦版網頁呢?