有時候NCC也是有動作

前些日子的中華縮減台固頻寬的風波後

我去NCC網站留言



很快就有回覆

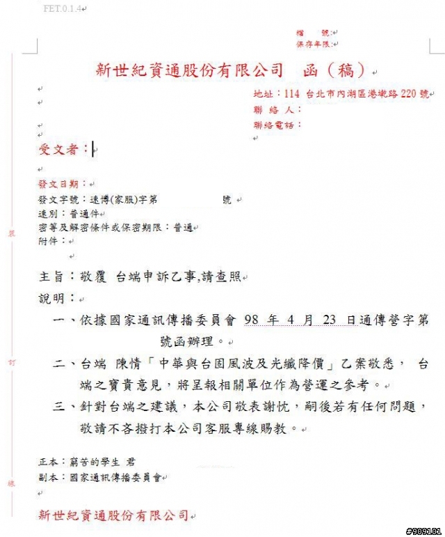
我就是窮苦的學生






有時候NCC也是有動作












之後NCC好像把我的意見丟給各大ISP.然後要各大ISP回信給我








亞太

有時候NCC也是有動作













台固

有時候NCC也是有動作












速博

有時候NCC也是有動作



每家的回覆方式都很制式化

雖然說NCC說會處理.不過業者會配合?

NCC會有大動作?

應該大家都很清楚


有人覺得放圖片上來不妥 可以通知我一下.砍圖片
2009-05-05 12:33 發佈
文章關鍵字 NCC 動作
NCC一定會回覆,但是實際的作為如何,就可想而知了。

這問題我之前也寫信給NCC,後來NCC跟華電也有回覆,但是我有把技術方面的部分寫出來,當然,華電也是針對我提出的論點反擊,至於可不可笑?您看看就知道摟。





只要提到技術面,就會拿一些無法介入或是國際上怎麼做來OOXX,但是看看日本、韓國,人家的網路發展,怎麼跟華電提到的不同勒?所以摟,我也不抱太大希望了。

但是,只要大家對於這些東西有一直去反映,人數一多,我相信NCC跟各家業者也會警覺到問題在哪,只不過.........這訊息要多久才能傳到大腦呢?
聽的懂人話的主管才是好主管!!
內文搜尋
X
評分
評分
複製連結
Mobile01提醒您
您目前瀏覽的是行動版網頁
是否切換到電腦版網頁呢?